Creating a historical analysis case overview

For a historical case, a case normally always includes locations, people and CDRs. Cell tower data is also required, but it may already be provided by Gladiator Forensics or your administrator. Uploading other file types is optional, but the more you add the more comprehensive your historical analysis becomes. So you may also want to consider uploading other files along with the CDR, such as phone data files, public record files, and geo-location files which make your analysis more comprehensive; and also additional files such as graphic files which can be included in your advanced analysis reports and IQ packets. If you don't have all these files available when you first create the case they can also be easily uploaded later.

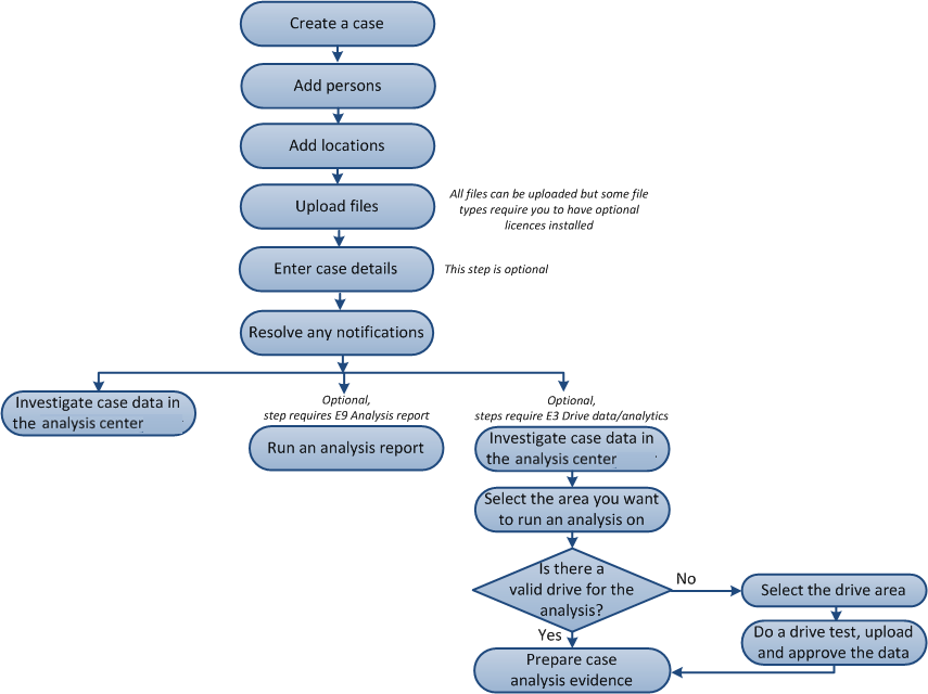
Once you have created a case you can then:

  • View and investigate case data with interactive drill down features and analyzes on the ESPA analysis center screen. For further information refer to Investigating case data visually on the ESPA analysis center.
  • If you have an account type that supports IQ packets then you can quickly generate IQ packets which are Intelligence Quotient reports that can be output in Microsoft PowerPoint. You can configure your IQ packets to include the details you want, for example they can help either include or exclude suspects as potential perpetrators of the crime, or help you locate a person. For further information refer to Using IQ packets.
  • Generate advanced analysis reports which allow you to fully customize your report contents. For further information refer to Using advanced analysis reports.

This graphic shows the typical steps involved in a historical analysis, however it is possible to create the case items in a different order, for example by uploading the files immediately after creating the case. Click on any of the steps in the graphic to go to the help topics where you can find out more about what is involved in each step.

For step-by-step procedures on creating and analyzing your case refer to Creating and analyzing a historical analysis case example.